Classic STR License Fee Structure
| # of Sleeping Rooms | Total with 40% Regulatory Fee & Admin Fee |
|---|
| 1 | $1,332 |
| 2 | $2,211 |
| 3 | $3,090 |
| 4 | $3,969 |
| 5 | $4,848 |
| 6 | $5,727 |
Limited & Residential STR License Fee Structure
| # of Sleeping Rooms | Total Fee |
|---|
| 1 | $381.50 |
| 2 | $392.50 |
| 3 | $403.50 |
| 4 | $414.50 |
| 5 | $425.50 |
What Affidavits Are Required?
All affidavits must be submitted online through Rentalscape (STR Software) during your application or renewal process.
Reminder: Incomplete and old forms will not be accepted.
✅ Bulk Notary Form
The Town now has one notary form you can use to cover all the forms that need to be notarized.
Because progress cannot be saved once you begin, you must complete and notarize the bulk notary form before starting your application.
👉 You can find the Bulk Notary Form [HERE Version OptionsShort-Term Rental Licenses2025 STR License RenewalsClassic STR License Fee StructureLimited & Residential STR License Fee StrucureChange in Property Management Company/Owner RepresentativeHeadline].
Note: Since you’ll get the bulk notary form notarized before filling out your affidavits online, you are swearing that all the information you give will be true.
Bulk notary forms will be accepted within 3 months of the notary date - anything beyond that will require a new form.
Property Managers & Multiple Property Owners: If you manage or own multiple properties, you can use one notary form for all of your properties during renewals. You just need to upload that same form to each property’s account. Since you don’t enter a business license number on the form, it will automatically apply to the property where you upload it.
✅ Self-Inspection Affidavit
Who: All STR licenses (new and renewal)
What: Confirms basic life and safety standards
Who signs: Property owner or representative
Notarization: Not required
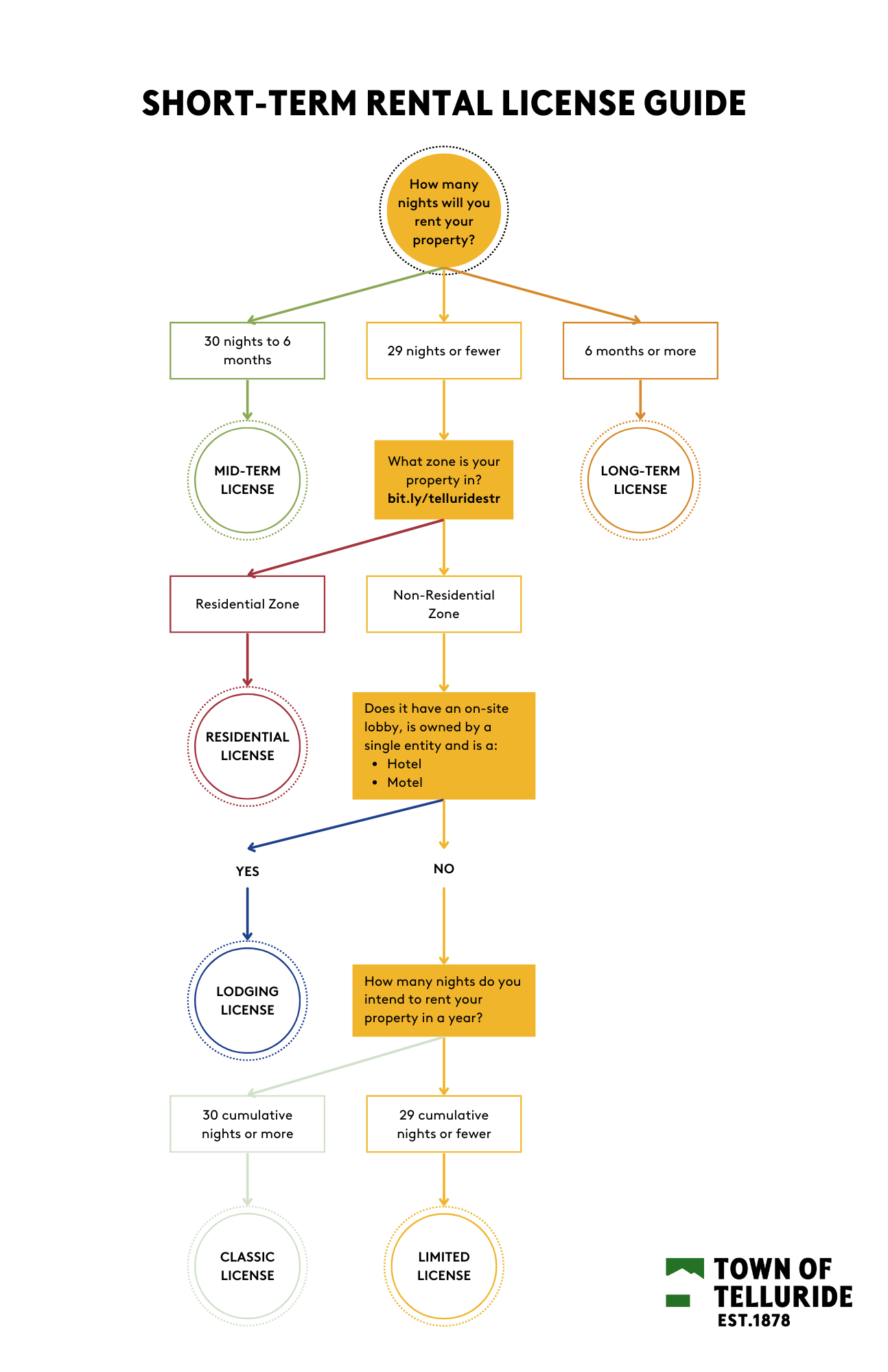
✅ Limited License Affidavit
Who: Only for Limited License applicants & renewals
What: Confirms the unit will not be rented more than 29 nights per year
Notarization: Required (included in the bulk notary form)
✅ Financial Interest / Ownership Disclosure
Who: All STR licenses (new and renewal)
What: Discloses who owns or has a financial interest in the property
Notarization: Required (included in the bulk notary form)
Any changes to the ownership structure of your property must be disclosed outside the renewal process. Please contact the STR Program Administrator for further instructions.
✅ Residential Rental Affidavit
How do I Update my Property Management Company/Owner Representative?
Submit this form to update the Property Manager or Owner Representative on your Rentalscape account.
Important: This form must be completed by a legal owner of the property—it cannot be submitted by a property manager or owner representative.
All taxes owed by the previous property manager MUST be remitted BEFORE submitting this form.
Short-Term Rental Taxes
How do I remit my Taxes?
- You must remit your STR taxes online and monthly through your Rentalscape account.
- Taxes for the previous month are available on the 1st day of the following month, and are due by the 20th of the following month.
STR Tax Breakdown
All short-term rentals that aren’t hotel-type must pay a total of 17.22% in taxes each month.
Important: The Town does not have tax agreements with any online short-term rental platforms—you are responsible for submitting your own Town of Telluride taxes.
For details, view the STR Full Tax Guide, STR Quick Tax Guide, or visit the Finance Department's Tax Page.
Property management companies must have a business license in MUNIRevs for their company, but they will report and pay taxes for each property in Rentalscape.
What About Cancellations?
If you earn money from a cancelled booking (for all license types), that income is still taxable and must be included in your monthly filing.
For properties with a Residential License or Limited License, cancelled bookings don’t count toward your total allowed nights or stays, but the income from them still needs to be reported and taxed. In these cases, email the STR Program Administrator a screenshot of the cancellation so it can be added to your account for compliance transparency.

SMART Taxes
For more information about Ballot Question 3A, which took effect on January 1, 2025 and increased the SMART sales tax by 0.82% to a total of 1.07%, as well as the new Visitor Benefit tax of 1.25%, please contact David Averill with SMART.
These taxes are paid through the Sales and Use Tax System (SUTS) since they are San Miguel County taxes. You will still pay 11% to the Town of Telluride through Rentalscape.
How do I Close my Rentalscape Account?
How do I Close my License?
Submit an Account Closure Request Form.
Can my Property Manager do this for me?
No. An account can only be closed at the request of an owner or previous owner (if the property sold).
When Does a License Need to be Closed?
- You sell your property
- Stop short-term renting, or
- The ownership structure changes significantly
Important: Before closing a license, all taxes for that property must be paid.
Why Does my License Need to be Closed?
- If you sell your property, your license must be closed before the new owner can get their own license.
- If you no longer wish to short-term rent your property, your license will continue to accrue monthly taxes (penalty & interest), license renewal paperwork, and will receive delinquent notices until properly closed.
Reminder: An expired license is NOT a closed license.
Can My License & License Fees be Transferred to the New Owner?
No. Business licenses cannot be transferred from one owner to another, and the license fee cannot be passed along either.